“一个淋巴细胞只表达一种类型抗原受体”的克隆选择学说(Burnet,1959)和胚系“V-D-J等位基因排斥重组”而形成庞大“单受体淋巴细胞”组库(Tonegawa,PNAS,1976)等经典免疫学理论,一直受到“双受体淋巴细胞”研究的挑战和补充。其中"双TCR表达T淋巴细胞" 自1988年首次报道以来(Malissen, et al. Cell,1988),有着广泛的实验证据支撑,其在自身免疫耐受、移植排斥反应等生理和病理作用中发挥重要效应(Schuldt, et al. J Immunol,2019)。
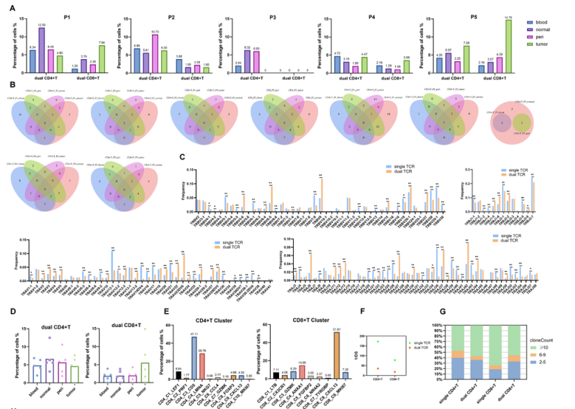
单细胞测序技术的发展为“双TCR T细胞”的深入研究带来了突破(Yao, et al. Cell death & disease,2023),课题组利用scRNA-seq和scTCR-seq优势,在GEO共享的非小细胞肺癌患者(NSCLC)研究队列数据中(He,et al. Cell Research, 2022),发现患者的血液、肿瘤周围正常组织、肿瘤周边组织和肿瘤组织中均存在一定比例的“双 TCR T细胞”,并表现出克隆性增生;不同组织部位“双 TCR T细胞”的CDR3存在部分重叠,提示其从血液迁移到肿瘤组织部位的特征;同“单TCR T细胞”对比,“双 TCR T细胞”在多个V、J取用家族上存在显著差异,提示其可能针对不同的肿瘤抗原表位(参与应答或调控);肿瘤组织中的“CD8+CXCL13+双 TCR T细胞”表现出更高比例的克隆增殖,提示其可能参与了抗肿瘤应答;同时发现部分“双 TCR T细胞”的 TCR β CDR3序列,与原队列研究中发挥应答效应的“CD8+CXCL13+单TCR T细胞”和”CD4+CXCL13+T单 TCR T细胞”共享,提示其共同参与了抗肿瘤应答效应。
目前,肿瘤微环境(TME)中浸润T细胞亚群的来源,详细的机制和效应一直没有阐明,不同类型肿瘤的TME中,“双 TCR T细胞”是否普遍存在?其在识别肿瘤抗原表位方面是否具有优势?是否比”单TCR T细胞“表现出更强的应答效应?等等,这将为在TME中寻找”未知的浸润T细胞亚群“带来全新的视角和技术方案。

本研究以“scRNA+TCR-seq revealed dual TCR T cells antitumor response in the TME of NSCLC”为题,发表于Journal for ImmunoTherapy of Cancer:2024 Sep 4;12(9):e009376. doi: 10.1136/jitc-2024-009376(中科院一区/Top期刊,IF五年=11.6),免疫学研究生2021级彭芪和2022级徐元圆为共同第一作者,姚新生为通信作者,本研究获得国家自然科学基金和贵州省百层次人才基金资助。
( 审核:一审于红松,二审刘晖,三审罗军敏,图文:姚新生课题组)